Overview
> Appendix A: CI Models
Flow Models
Sequence Models
Culture Models
Artifact Models
Appendix B: Previous Designs
Full Design
Learning Curve
Error Report
Problem Profile
Data Export
Sample Selector
Appendix C: LearnLab Surveys
Appendix D: Presentations / Misc
Sequence Models
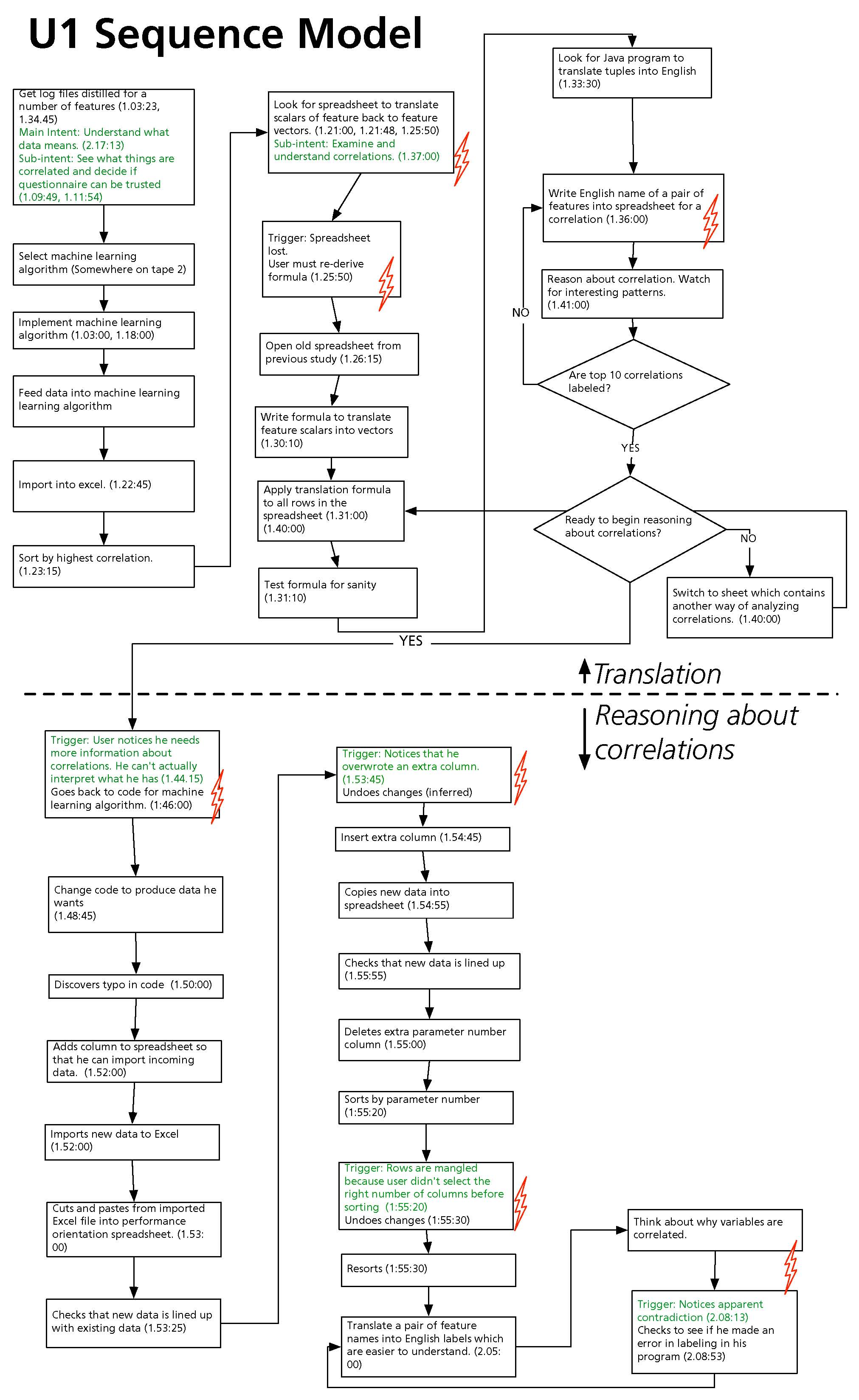
U1
Download Model (.pdf)
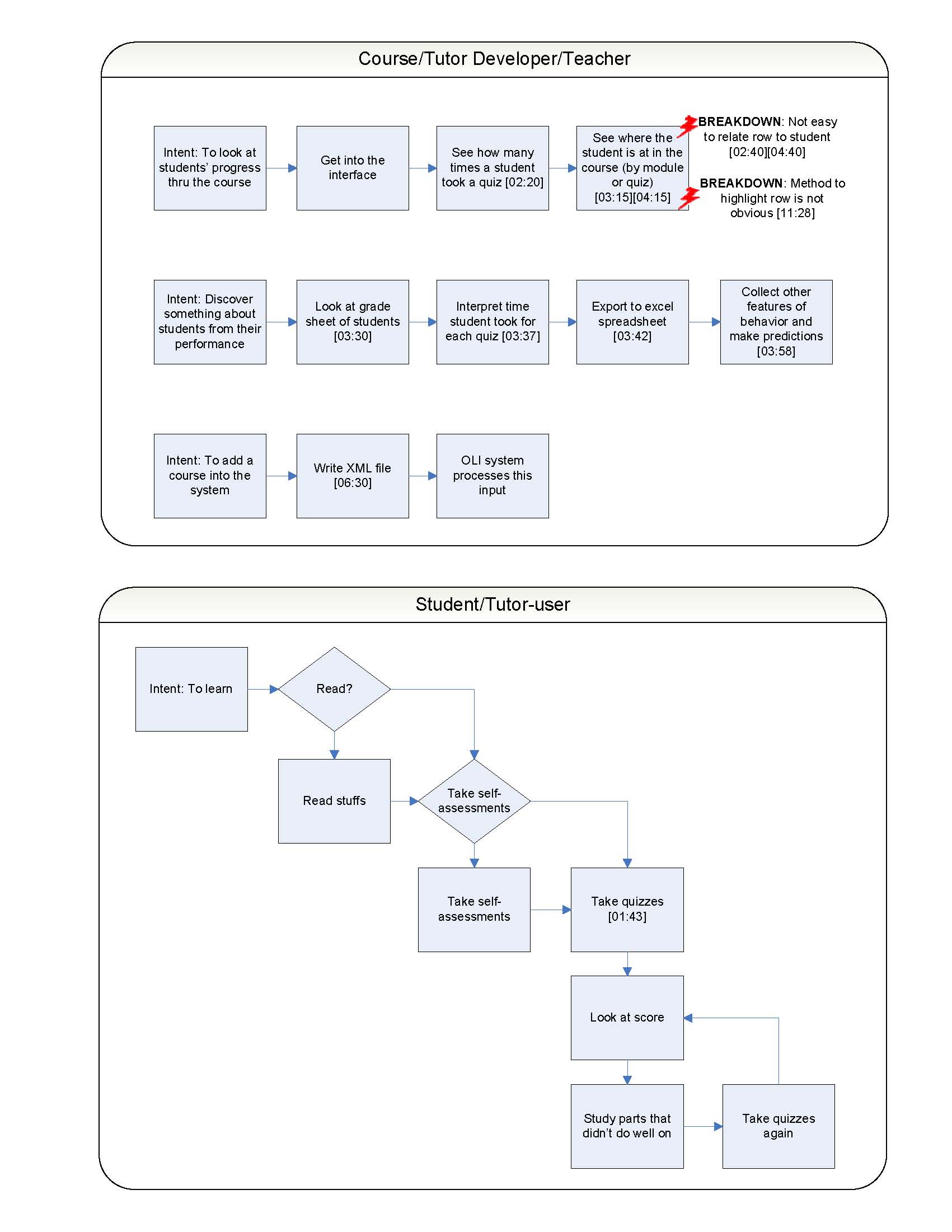
U8 - 1
Download Model (.pdf)
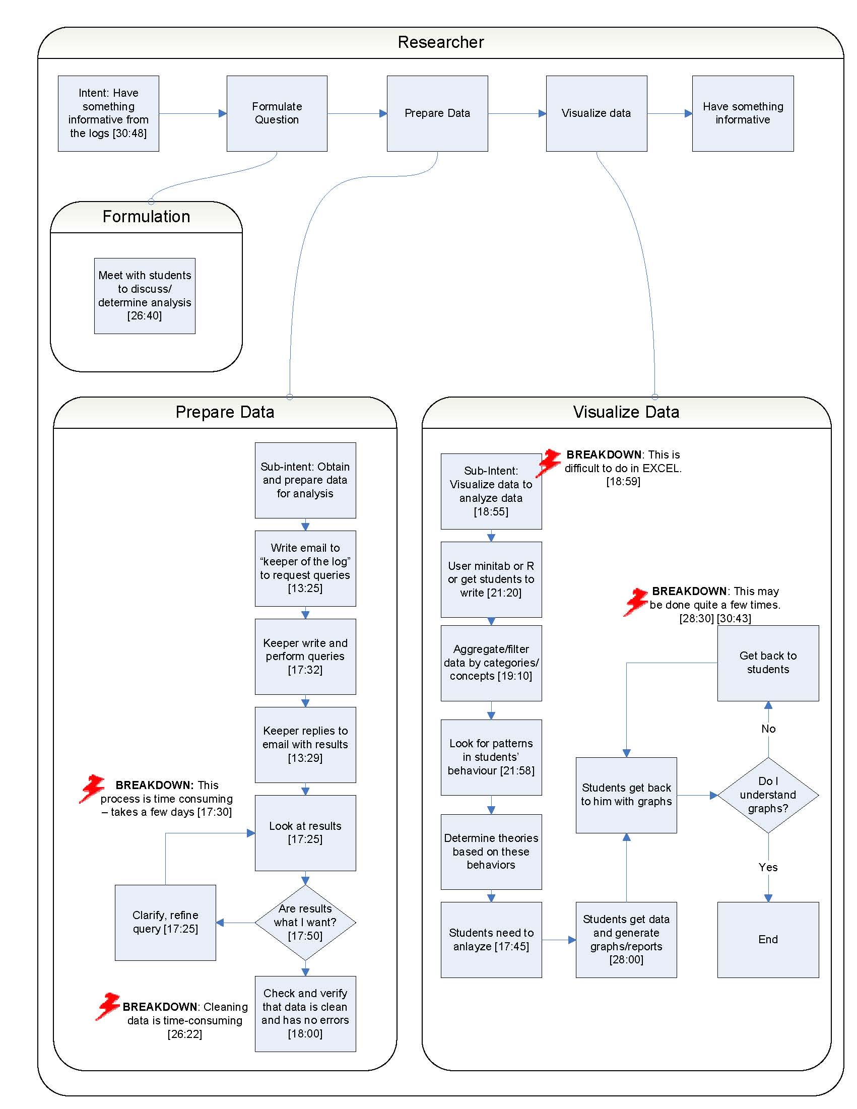
U8 - 2
Download Model (.pdf)