Overview
> Appendix A: CI Models
Flow Models
Sequence Models
Culture Models
Artifact Models
Appendix B: Previous Designs
Full Design
Learning Curve
Error Report
Problem Profile
Data Export
Sample Selector
Appendix C: LearnLab Surveys
Appendix D: Presentations / Misc
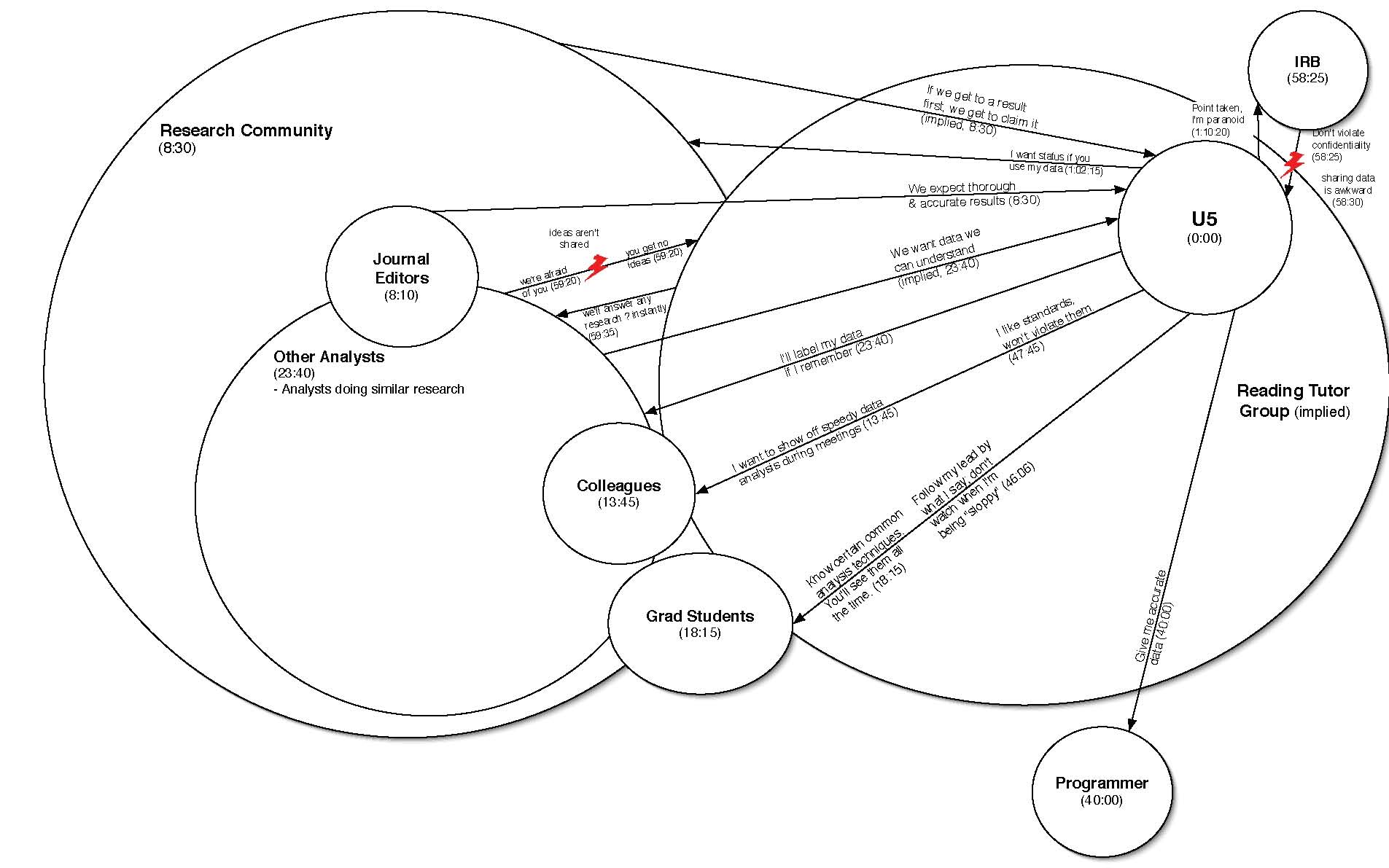
Culture Models
U1
Download Model (.pdf)
U8
Download Model (.pdf)